www.zjqczh.com詳細說明


















電磁流量計采用國內外先進技術研制、開發的全智能型流量計,與老式模擬的或非智能的電磁流量計有非常大的區別,尤其在測量精度、可靠性、穩定性、使用功能和使用壽命等方面。
流量計是高精度、高可靠性和使用壽命長的流量儀表,所以在設計產品結構、選材、制定工藝、裝配和出廠測試等過程中每一個環節我們都非常細致講究,我們還自行設計了一套國內目前先進的,專用于電磁流量計的設備和流量實流標定裝置,從而在軟件和硬件上都能切實保證產品長期的高質量。
特別設計了帶背光寬溫的中文液晶顯示器,功能齊全實用、顯示直觀、操作使用方便,可以減少其他電磁流量計英文菜單所帶來的不便。另外我們設計4-6多電極結構,進一步保證了測量精度并且任何時候無需接地環,減輕了儀表體積和安裝維護的麻煩。
適用測量封閉管道中導電液體和漿液的體積流量,如潔凈水、污水、各種酸堿鹽溶液、泥漿、礦漿、紙漿以及食品方面的液體等。廣泛應用于化工、鋼鐵、煤炭、環保、水利、制藥、造紙、食品、機械及公共事業等領域。
特點:
◆儀表結構簡單、可靠,無可動部件,工作壽命長。
◆無截流阻流部件,不存在壓力損失和流體堵塞現象。
◆無機械慣性,響應快速,穩定性好,可應用于自動檢測、調節和程控系統。
◆測量精度不受被測介質的種類及其溫度、粘度、密度、壓力等物理量參數的影響。
◆采用聚四氟乙烯或橡膠材質襯里和Hc、Hb、316L、Ti等電極材料的不同組合可適應不同介質的需要。
◆備有管道式、插入式等多種流量計型號。
◆采用EEPROM存貯器,測量運算數據存貯保護安全可靠。
◆具備一體化和分離型兩種型式。
◆高清晰度LCD背光顯示。
◆電磁流量計的傳感器結構簡單,測量管內沒有可動部件,也沒有任何阻礙流體流動的節流部件。所以當流體通過流量計時不會引起任何附加的壓力損失,是流量計中運行能耗低的流量儀表之一。
◆可測量贓污介質、腐蝕性介質及懸濁性液固兩相流的流量。這是由于儀表測量管內部無阻礙流動部件,與被測流體接觸的只是測量管內襯和電極,其材料可根據被測流體的性質來選擇。
測量原理:
智能電磁流量計的測量原理是基于法拉第電磁感應定律導電液體在磁場中作切割磁力線運動時,導體中產生感應電勢,其感應電勢E為:
E=KBVD
式中:
K-----儀表常數
B-----磁感應強度
V-----測量管道截面內的平均流速
D-----測量管道截面的內徑
測量流量時,導電性液體以速度V
流過垂直于流動方向的磁場,導電性液體的流動感應出一個與平均流速成正比的電壓,其感應電壓信號通過二個或二個以上與液體直接接觸的電極檢出,并通過電纜送至轉換器通過智能化處理,然后LCD顯示或轉換成標準信號4~20mA和0~1kHz輸出。
技術參數
1、可測管徑:管道式四氟襯里:DN10~DN600管道式橡膠襯里:DN40~DN1200 注:特殊規格可定制
2、精度等級:管道式:0.5級,1.0級
3、被測介質溫度:
普通橡膠襯里:-20—+60℃;高溫橡膠襯里:-20—+90℃
聚四氟乙稀襯里:-30—+100℃;高溫型四氟襯里:-30—+180℃
4、額定工作壓力:
DN10—DN65:2.5MPa
DN80—DN150:1.6MPa
DN200—DN1200:1.0MPa
5、輸出信號及負載電阻:4-20mADC,0-500Ω
6、電極材質:含鉬不銹鋼、鈦(Ti)、鉭(Ta)哈氏合金(HB)等
7、防護等級:潛水型:IP68,其他:IP65
8、供電電源:220VAC
9、直管段長度:管道式:上游≥5DN,下游≥2DN
10、連接方式:
電磁流量計為管道式安裝方式,其與配管之間均采用法蘭連接,法立連接尺寸應符合GB9119-88的規定
襯里的選擇:
襯里材料 | 主要性能 | 適用范圍 |
氯丁橡膠 Neoprene | 耐磨性好,有極好的彈性,高扯斷力耐一般低濃度酸堿鹽介質的腐蝕,不耐氧化性介質的腐蝕。 | <80°C,一般水,污水,泥漿,礦漿 |
聚氨酯橡膠 Polyurethane | 有極好的耐磨性能,耐酸堿性能略差。 | <60°C,中性、強磨損的礦漿,煤漿、泥漿。 |
聚四氟乙烯 PTFE | 化學性能最穩定的一種材料,能耐沸騰的鹽酸、硫酸、硝酸和王水,濃堿和各種有機溶劑,不耐三氟化氯、高溫二氟化氧。 | <180°C,濃酸、堿等強腐蝕性介質,衛生類介質。 |
F46 | 化學穩定性、電絕緣性、潤滑性、不粘性和不燃性與PTFE相仿,但F46材料強度、耐老化性、耐溫性能和低溫柔韌性優于PTFE。與金屬粘接性能好,耐磨性好于PTFE,具有較好 | <180°C,鹽酸、硫酸、王水和強氧化劑等,衛生類介質 |
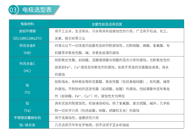
電極材料的選擇:
材質 | 耐腐蝕性能 |
316L | 對于硝酸、室溫下<5%的硫酸,沸騰的磷酸、堿溶液;在一定壓力下的亞硫酸、海水、醋酸等介質有較強的耐腐蝕性。 |
哈氏合金HB | 耐沸點下一切濃度的鹽酸、硫酸、氫氟酸有機酸等非氧化性酸、堿、非氯化性鹽酸。 |
哈氏合金HC | 耐氧化性酸如:硝酸、混酸或鉻酸與硫酸的混合物及氧化性鹽類、海水 |
鈦 | 能耐海水、各種氯化物和次氯酸鹽、氧化性酸(包括發煙硝酸)、有機酸、堿等的腐蝕,不耐較純的還原性酸(硫酸、鹽酸)的腐蝕,但如酸中含有氧化劑(如硝酸和含有Fe、Cu離子的介質)時則腐蝕大為降低。 |
鉭 | 具有優良的耐腐蝕性和玻璃很相似,除了氫氟酸、濃硫酸外,幾乎能耐一切化學介質(包括沸點的鹽酸、硝酸和175°C以下的硫酸)的腐蝕,在堿中不耐腐蝕。 |
公稱通徑(mm) | 有效測量流量范圍(m3/h) | 公稱通徑(mm) | 有效測量流量范圍(m3/h) |
10 | 0.3-1.6 | 300 | 300-1200 |
15 | 0.8-3.0 | 350 | 400-1600 |
20 | 1.2-5.0 | 400 | 500-2000 |
25 | 2.0-8.0 | 450 | 600-2500 |
32 | 3.0-12 | 500 | 800-3000 |
40 | 5.0-20 | 600 | 1000-4000 |
50 | 8.0-40 | 700 | 1600-5000 |
65 | 12-60 | 800 | 2000-6000 |
80 | 20-120 | 900 | 2000-8000 |
100 | 30-160 | 1000 | 2500-10000 |
125 | 50-250 | 1200 | 3000-12000 |
150 | 80-400 | 1400 | 4000-16000 |
200 | 120-600 | 1600 | 5000-20000 |
250 | 200-800 | 1800 | 6000-25000 |
安裝要求
為了正確的測量,在選擇管道上位置時應該注意以下幾點要求:
1.傳感器既可在直管道上安裝,也可以在水平或傾斜管道上安裝,在要求二電極的中心連線處于水平狀態。
2.介質在安裝位置應該滿管流動,避免不滿管及氣體附著在電極上。
3.對于液固兩相流體,最好采用垂直安裝,使被傳感器襯里磨損均勻,延長使用壽命。
4.流量計安裝位置介質不滿管時,可采取抬高流量半后端管路的方法,使其滿管,嚴禁在管道最高點和出水口安裝流量計。
5.修改管道的方法:當介質流速達不到要求時,應當選用比較小口徑的流量計,這時應使用異徑錐形管或修改部分管道,使其與其傳感器同口徑,但前后直管段至少需滿足:前直管段≥5DN,后直管段≥2DN(DN為管徑)
6.前后直管段長度為流量計前≥10N,后端≥5DN。
電磁流量計選型代碼:
型號 | 說明 | |||||||||
DS1801DC— | □ | □ | -□ | □ | □ | □ | □ | □ | -□ | |
通徑 | 10-2200mm | |||||||||
組合 | S | 一體型 | ||||||||
L | 分體型 | |||||||||
電極材料 | M | 不銹鋼 | ||||||||
T | Ti(鈦) | |||||||||
D | Ta(鉭) | |||||||||
H | 哈氏合金 | |||||||||
P | Pt鉑 | |||||||||
N | Ni鎳 | |||||||||
輸出方式 | 0 | 無輸出 | ||||||||
1 | 4-20mA/1-5KHz | |||||||||
2 | 4-20mA | |||||||||
襯里材料 | X | 橡膠 | ||||||||
F | 聚四氟乙烯 | |||||||||
P | 聚乙烯 | |||||||||
J | 聚氨酯橡膠 | |||||||||
就地顯示 | 0 | 無就地顯示 | ||||||||
1 | 就地顯示 | |||||||||
通訊方式 | 0 | 無通訊 | ||||||||
1 | RS485 | |||||||||
2 | RS232 | |||||||||
3 | Mobdus | |||||||||
4 | Hart | |||||||||
接地 | 0 | 無接地環 | ||||||||
1 | 有接地環 | |||||||||
2 | 有接地電極 | |||||||||
上限流量 | (n) | 上限流量(量程)m3/h | ||||||||



售后服務:
1、我公司所售產品在一年之內出現質量問題的(非人為),負責免費維修。
2、質保期內如我公司產品出現任何質量問題,我公司負責免費維修或調換。
3、質保期內如用戶使用不當,造成的產品損壞,我公司將全力負責維修,只收取損壞部件成本費。
4、如用戶需我公司現場服務,我公司以最短時間到達用戶現場。
5、本公司所售的產品,享受終生維護。

咨詢熱線:0517-86808989 手機:18952342008(微信同號) 傅先生 QQ:453588428